Cumberland County
Building Summary

Data last updated on: 10/17/2025     Ownership current as of: 10/14/2025     Tax Year: 2025
REID 0497420634000

PIN # 0497-42-0634

Location Address Property Description
6445 OAK GROVE CHURCH RD EDYS FIELD TR:2 PL:0146-0082
   
Property Owner Owner's Mailing Address
GIRON, LARA;GIRON, WILLARD ALEXANDER
6445 OAK GROVE CHURCH ROAD
STEDMAN NC 28391
Parcel
Buildings
Misc Improvements
Land
Deeds
Documents
Notes
Sales
Sales Comparison
Photos
Building Location Address
6445 OAK GROVE CHURCH RD
Building Description
R1-SINGLE-FAMILY-RES
Card   of  1
Bldg Type R1-SINGLE-FAMILY-RES
Units 0
Living Area (SQFT) 2678
Number of Stories 2.00
Style 000002-STYLE
Foundation S-SLAB
Frame CONSTANT
Exterior 04-VINYL-SIDING
Const Type
Heating M-07&S-01
Air Cond AC-Y
Plumbing Baths (Full):   3
Baths (Half):   1
Extra Fixtures:   3
Total Plumbing Fixtures:   14 
Bedrooms 4
Roof Cover 03-COMP SHINGLE
Roof Type 02-GABLE
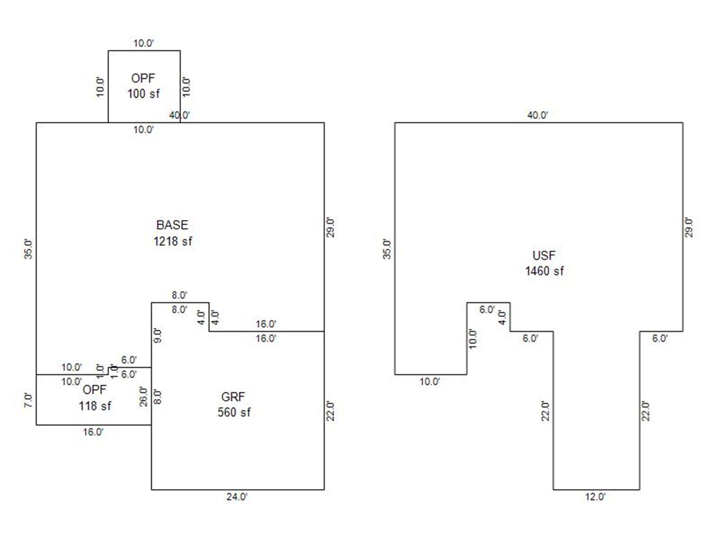
Main Body (SQFT) 1218
Year Built 2021
Additions 4
Effective Year 2021
Remodeled 0
Interior Adj.
Other Features
Building Total & Improvement Details

Grade 370 108%
Percentage Complete 100
Total Adjusted Replacement Cost New $321,055
Physical Depreciation (% Bad) G 4%
Depreciated Value $308,213
Economic Depreciation (% Bad) 0
Functional Depreciation (% Bad) 0
Total Depreciated Value $308,213
Market Area Factor 1.00
Building Value $308,213
Misc Improvements Value $19,570
Total Improvement Value $327,783

Assessed Land Value $29,000
   
Assessed Total Value $463,900



Addition Summary 
StoryTypeCodeArea
1.00 GARAGE FINISH GRF 560
1.00 OPEN PORCH FIN OPF 118
1.00 OPEN PORCH FIN OPF 100
1.00 UPPER STY FIN USF 1460
 
Other Improvements 
UnitsDescriptionItemCodeYear% BadValue
1 UNITS SWIMMING POOL 2022 15 19570
 


Building Sketch
Photograph
Building Sketch Building Photo
(Click sketch for bigger image)